Capacitor Selection Guide for Audio Power Amplifiers
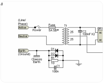
Capacitor for audio amplifier power supply is a key factor affecting sound quality and system stability.Aluminum electrolytic capacitors are widely used as bulk capacitors in amplifier power supplies.
In audio amplifiers, bulk capacitors smooth rectified voltage and provide energy during high dynamic audio output, preventing voltage sag and distortion.

Snap-in capacitors are commonly used in audio amplifier applications due to their high capacitance,compact size, and mechanical strength.

Typical requirements include voltage ratings from 250V to 450V, high capacitance values, and long operational lifetime.

LORIDA supplies snap-in aluminum electrolytic capacitors suitable for audio amplifier power supply applications.